Paula Pin
Índice
propuesta inicial
El encuentro con la NATURA a través de la escucha
El proceso de investigación a desarrollar se traduce en una experimentación consciente de la NATURA a través de la escucha. Tomando ésta como eje central queremos llevar a cabo una experimentación colectiva, un ecosistema autopoiético compuesto por organismos humanos, vegetales y tecnológicos.
La propuesta inicial se centra en la construcción de un espacio BioEco (eco:casa/eco:resonancia) como lugar de encuentro para desarrollar la propuesta.
espacios bioeco pelos quais transitei coa proposta durante minha estancia na Nuvem
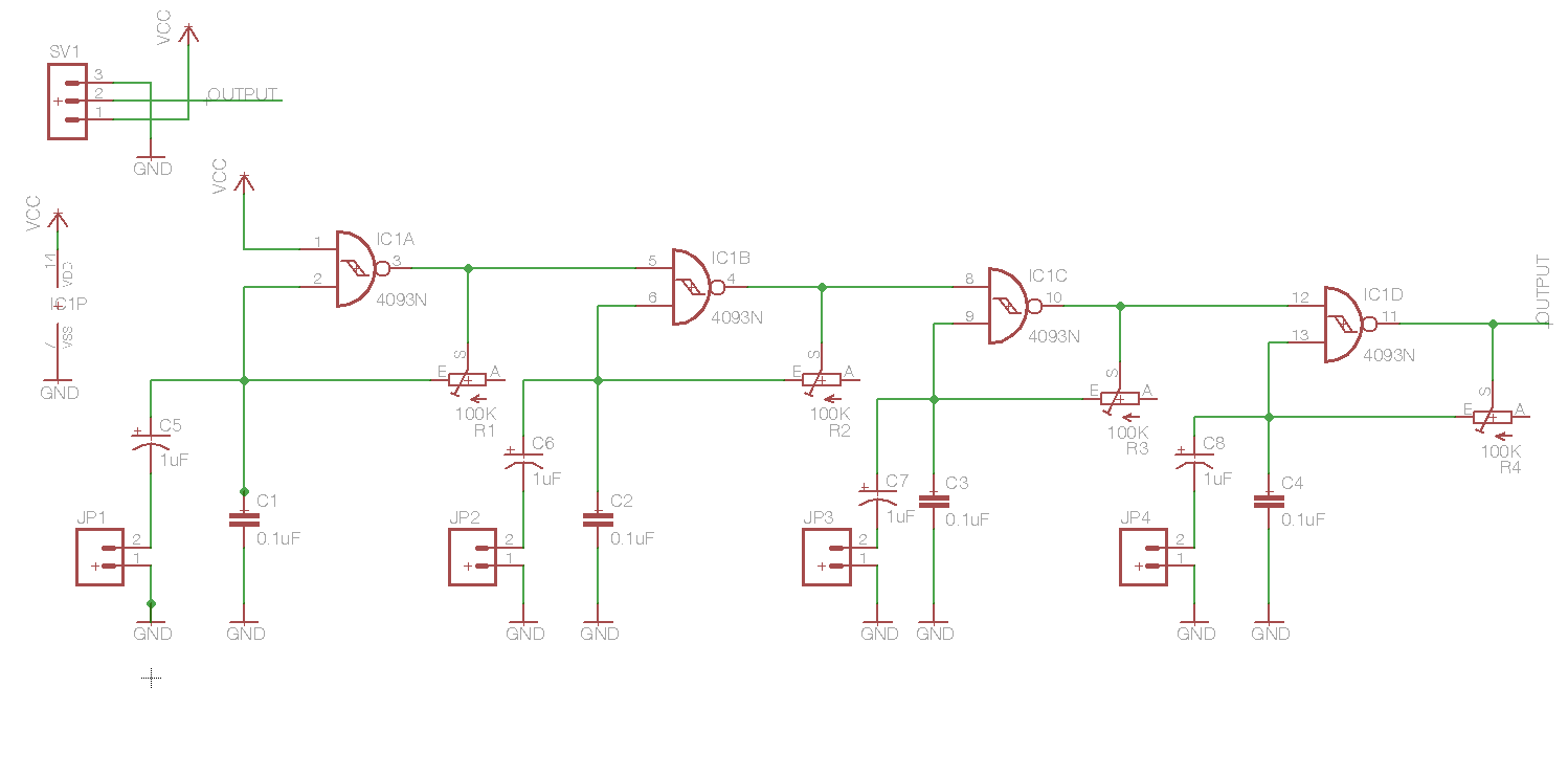
bioeco 01, compartilhando lugar con o Tiago coordinamos sen quase falar ficar pertinho, ahí comezamoa a compartilhar intereses que abranguen dende as teorías queer ate construccção de instrumentos electrónicos, os tres primeiros días foran de set up e de pequenos arranjos en algums instrumentos como synthes, dahí desenhei tambénm alguns circuito electrónicos pra ter de referencia por considerar eles fundamentais
no caso de amplificador con electret o melhor é ponher dúas resistencias de 2.2kOhm e dois condensadores de 0.1uf
Tomando como punto de partida las plantas y microorganismos locales elaborar una nueva narrativa y teorizar acerca de organismos no humanos. Esta experiencia teórico-práctica a modo de presentación reflexiva introducirá a las personas locales en el estudio y experimentación creativa de la naturaleza.
Descripción: la experiencia creativa, las tácticas biopolíticas y las herramientas tecnológicas desarrolladas durante la estancia nos permitirán en la segunda fase del proyecto realizar una pieza colectiva de naturaleza sonora.
El objetivo final del proyecto se basa en la elaboración del ecosistema humano-planta-tecnología que trabaja a partir de la Escucha y la relación sensorial con el entorno. Dispositivos biosensores para la obtención de datos, micrófonos para la escucha física del sonido y microscopios DIT funcionarán como organismos dentro del concierto ecosistema realizado a partir de las experiencias anteriores.
Ejes del trabajo (teórico/práctico):
Introducción:
1- Análisis y visionado de referentes:
Investigar y analizar colectivamente cómo disciplinas de estudio de la antropología, la ciencia y la tecnología, historia, sociología, arte visual y sonoro abordan temas relacionados con la Natura y en específico con las plantas. Reforzando la idea de que la planta surge como un lugar productivo para la apertura de nuevas líneas de investigación en una serie de temas como la temporalidad, la virtualidad, la política sexual, las teorías eco-trans-feministas , el colonialismo, la ética de las especies, y la economía de los alimentos.
¿Qué estrategias analíticas pueden ser empleadas para el estudio de las plantas? ¿Cómo estos encuentros pueden trazar nuevas orientaciones éticas, políticas, sociales, intelectuales y / o estéticas para la reorientación de nosotros mismos y nuestro devenir con el mundo?
2- Escucha a través de la experiencia práctica:
¿Cómo las plantas participan activamente en sus mundos a través de afinados sistemas sensoriales? Fisiólogos vegetales y artistas han pasado décadas de recopilación de datos a partir transducción de señales eléctricas de sus tejidos. Tropismos y bioritmos.
Realización de sencillos sensores DIT (do it together) que permiten analizar la respuesta eléctrica de las plantas a los diferentes estímulos del entorno, escucha bioeco.
Elaborar diferentes sistemas de escucha Micrófonos de condensador, piezoeléctricos e hidrófonos para realizar grabaciones de campo
¿Cuales son las necesidades y deseos locales de adquirir tecnologías low cost que permiten ampliar la capacidad perceptiva del entorno y facilitar tareas locales? Ejemplos como sistemas de riego automático realizado con un sencillo sensor de humadad y Arduino…
La importancia de la fotosíntesis y las bacterias fotosintéticas en el proceso electro-químico análisis de la actividad realizada por bacterias fotosintéticas; semejanza y relación con las células fotoeléctricas empleadas hoy día para el suministro de energía, hibridación biotecnológica.
Objetivo:
El proyecto consiste en la realización del taller y el posterior desarrollo de dispositivos con licencias y herramientas libres que permiten ampliar la experiencia sensorial del entorno.
Trabajar con temas relacionados con la ecología sonora con la finalidad de realizar diferentes actuaciones al aire libre en las que los elementos de la naturaleza sean los principales protagonistas. Realizar experiencias sonoras
Nos interesa trabajar diferentes líneas conceptuales en un entorno rural porque venimos de campos que aún pudiéndose considerar alejados de lo rural no se encuentran escindidos de una relación profunda con la naturaleza, desde la práctica biopolítica más centrada en las teoría trans-feministas hasta las prácticas más tecnológicas que usamos para expresar la multiplicidad existen un rango numeroso de otras que no podemos considerar aislada de nuestra procedencia natural. Queremos investigar a través de la conexión con la naturaleza y el entorno rural nuevas experiencias donde el espacio público de la ciudad da paso hacia otras formas de interacción de un espacio más intimo y en conexión microscópica con los microorganismos, que funcionan como entes relacionales dentro de los sistemas complejos.
A través de la fisiología vegetal, de la experiencia obtenida del análisis de las especies y microorganismos presentes en la zona y de la experiencia de las personas locales proponemos un estudio que parte de la escucha y transmisión de datos desde lo científico a lo natural, para disociar fronteras y considerar el ecosistema como un macrocosmos donde ecología, cuerpo y tecnología sedimentan y proliferan generando nuevas posibilidades y reflexiones que amplían nuestras capacidades de relación con la vida.
Puntos clave a desarrollar:
1- Biología de los sistemas complejos.
definición
características de los sistemas complejos
intra-relaciones naturaleza/computación
2- Importancia de la Fotosíntesis.
Estudio de la electroquímica en la naturaleza. Cómo se produce la autoorganización en la natura; el estudio de las plantas y sus mecanismos de comunicación y transformación de la energía.
3- Aspectos generales y realización de dispositivos para el estudio de los procesos realizados en el interior de la planta.
biosensores. construcción de los mismos a partir de IC (circuitos integrales). Desarrollo del sensor a partir de integrados OPA (amplificadores operacionales), redes de resistencias, condensadores y diodos. Explicación que relaciona los procesos electrónicos en el interior de la planta y el consecuente empleo del biosensor para la captación y amplificación de las débiles corrientes electrónicas.
sensor de humedad realizado a partir del integrado 555, explica el concepto de conductividad del agua y se emplea para conocer la humedad del suelo que habita.
4- Conexión de los sensores a un microcontrolador con la finalidad de enviar los datos a la computadora. Nociones básicas del microcontrolador Arduino. Entradas análogica/digital y lectura de datos.
5- Comunicación con el software Pure Data, breve introducción de la herramienta. Creación de un patch para la construcción de un instrumento que recibe datos de la naturaleza a través de Ardunio. Producir un instrumento autónomo generativo y entender las infinitas posibilidades del Ekosistema pure data y los ecosistemas naturales.
6- Futuribles presentes. Descubrimientos el el campo de la fotosíntesis. obtención de energía // Grätzel cells (paneles solares realizados con materiales orgánicos).
7- presentación final de los procesos y conclusiones teórico/prácticas. sería muy oportuno generar cada día conversaciones y reflesiones abiertas acerca de las intersecciones de noise, género, naturaleza y tecnología.






